XF100 压电雨量计
产品简介
XF100压电雨量计是针对水文、水利行业开发的监测设备,通过一个免维护、无移动部件的压电式原理测量降雨量,可实现户外降雨量参数24小时连续在线监测。
应用领域
· 气象监测 · 海岸雨水监测 · 水文水利监测 · 农业气象监测
· 道路安全监测 · 能源监测 · 商业需水监测
产品特点
· 轻便且坚固 · 易安装
· 低功耗 · 紧凑设计,无移动部件
· 一年质保 · 免维护;
产品技术参数
监测参数 测量范围 精度 分辨率 采样频率
降雨量(压电式) 测量形式:压电式;测量范围:0-200mm/h;分辨率:0.2mm;采样频率:1HZ
电气参数 供电:DC9-24V;RS485接口(MODBUS协议);功耗<0.2W
可选输出 连续雨量,降雨持续时间,雨强,最大雨强
最高输出频率 被动模式:1/S
工作温度 0℃—70℃
防护等级 IP65
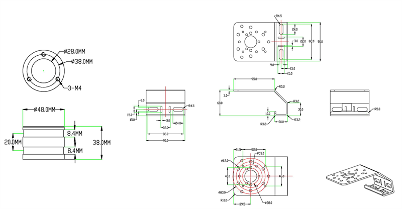
固定方式 标准产品为套筒式固定,见产品尺寸图。(可选配法兰盘固定或折弯板固定方式)
固定支架 标准产品无,可选配1.5米、1.8米支架(需另购)
线缆 3米线缆(可选配10米通讯线缆)
备注说明 压电原理测量降雨量:通过落下的雨滴对外表面的冲击力来测量雨滴大小,计算降雨量。与传统无物理翻斗式雨量计相比,精准程度是它的弱项,大部分情况下压电雨量计的测量值会接近翻斗式雨量计,但对于特殊情况会有显著偏差(短时强降雨)。圆弧形顶盖设计不存留雨水,可全天候工作无须维护。体积小,无移动部件、安装方便。更适用于需要移动、无法维护的场合。
⭐规格可能更新不预先通知
产品尺寸

配套转接件
法兰盘固定方式:

折弯板固定方式:

MODBUS RTU通讯协议(适用于紧凑型气象站XF600) 波特率:9600
数据位:8
停止位:1
校验位:无
1.1 CRC说明:
以下所有说明中,MODBUS RTU 协议中的CRC16两字节,按照MODBUS规定:低字节在前,高字节在后。
以下说明中,假定传感器地址0xFF(传感器缺省地址为FF)
1.2 返回错误码规定:
传感器对于错误指令的接收(包括CRC16效验错误),均实行不返回错误码方式。上位机可在指令发出200ms后收不到返回数据时认为发出指令失败,可重新发送指令。
1.3 标准MODBUS 寄存器说明
特别注意:MODBUS 命令中寄存器的数量或长度一项均为两字节16 位为一个单位(高字节在前,低字节在后),而非单字节8 位为一个单位。
用户应保证命令中寄存器的地址和数量这两项参数的范围在本系统规定范围之内。如果超出范围,传感器的输出结果将无法预测,用户应在上位机软件设计中保证MODBUS 命令符合本手册要求,支持最小问询周期为1S/次。
输入寄存器:用功能码 03 读
地址 操作 内容 备注
0x0001 只读 连续雨量,放大10倍的16进制数,如0x0193表示连续雨量403/10=40.3MM
0x0002 只读 降雨持续时间,16进制数,如0x0077表示降雨时间119分钟
0x0003 只读 雨强,放大10倍的16进制数,如0x0036表示雨强5.4mm/h 以分钟累积量推算雨强
0x0004 只读 最大雨强,放大10倍的16进制数,如0x0072表示最大雨强为11.4mm/h 小时内最大雨强值
备注:雨量为连续累计量可定时发命令清0。清零指令可同时清零连续雨量,降雨持续时间,雨强,最大雨强的数值。
1.4通讯示例
下面举例介绍一下利用 Modbus RTU 命令访问系统寄存器的方法:
1、读取多个输入寄存器(6个实时数据)命令
发送:FF 03 00 01 00 04 00 17
FF 03 00 01 00 04 00 17
系统地址 功能码 寄存器地址 寄存器数量 软件自动产生的CRC16校验位
回答:FF 03 08 01 93 00 77 00 36 00 72 54 D9
FF 03 08 01 93 00 77 00 36 00 72 54 D9
系统地址 功能码 数据段字节数量 数据段数据 CRC16校验位
解析数据:
0x0193= 0x01 * 256 + 0x93= 403
连续雨量 = 403/10=40.3mm
0x0077= 256 + 0x77= 119
降雨持续时间=119min
0x0036= 0x36= 54
雨强=54/10=5.4mm/h
0x0072=0x72=114
最大雨强=114/10=11.4mm/h
2、读取单个输入寄存器命令
发送:FF 03 00 01 00 01 C0 14
FF 03 00 01 00 01 C0 14
系统地址 功能码 寄存器地址 寄存器数量 软件自动产生的CRC16校验位
回答:FF 03 02 01 93 D0 6D
FF 03 02 01 93 D0 6D
系统地址 功能码 数据段字节数量 数据段数据 CRC16校验位
解析数据:
0x0193= 0x01 * 256 + 0x93= 403
连续雨量 = 403/10=40.3mm
3、读取地址寄存器命令
发送:00 03 00 00 00 01 85 DB
00 03 00 00 00 01 85 DB
功能码 寄存器地址 寄存器数量 软件自动产生的CRC16校验位
回答:00 03 02 00 01 44 44
00 03 02 00 01 44 44
功能码 数据段的字节数量 数据段数据 CRC16校验位
数据段数据为0x0001 =01 表示系统地址为01
4、修改内部寄存器(系统地址)命令(把地址改为0x33)
发送:00 06 00 00 00 33 C8 0E
00 06 00 00 00 33 C8 0E
功能码 寄存器地址 新地址 CRC16校验位
回答:00 06 00 00 00 33 C8 0E (表示修改成功))
00 06 00 00 00 33 C8 0E
功能码 起始地址 新地址 CRC16校验位
5、雨量清0指令
发送:00 06 01 07 00 00 38 26
00 06 01 07 00 00 38 26
功能码 寄存器地址 雨量清0 CRC16校验位
回答:00 06 01 07 00 00 38 26 (表示修改成功)
00 06 01 07 00 00 38 26
功能码 起始地址 雨量清0 CRC16校验位
注:连续雨量不自动清零,一直累计,可通过断电重启或发送清0指令的方式将降雨量清零(可定时下发00 06 01 07 00 00 38 26指令清0)
6、读取经纬度信息
发送AT+GPS#
回复
GPS:36.12345,N;114.12345,E;2019-01-01,D;10:20:00,T;0040.2,H#
补充协议:(默认设备地址为FF)
波特率 (寄存器地址 0x0102)
00-06分别代表2400、4800、9600、19200、38400、57600、115200
00 06 01 02 00 02 A9 E6(设置波特率为9600,非专业人士请勿自行更改)
质保及售后:
保修承诺:产品自交付期起质保期为12个月(因未按照相应的技术要求操作或其他的人为行为导致产品发生问题除外)。
售后承诺:用户可以通过电话咨询有关技术问题,并得到明确的解决方案。若属于产品本身质量问题可返厂维修或更换。


